My Projects

GLiquid Project

Binary Phase Diagram Map

An interactive matrix of DFT-referenced phase diagrams fitted from experimental assessments. This tool allows users to explore the data provenance for fitted non-ideal mixing parameters, which forms the basis for the GLiquid database.

Binary Phase Diagram Map preview
GLiquid Project

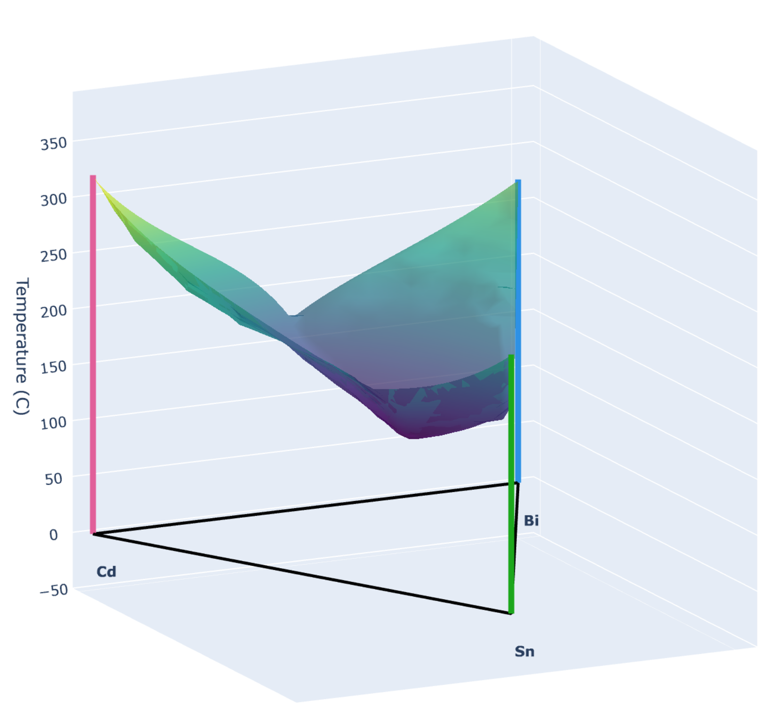
Ternary Phase Diagram Plotter

A web app for generating ternary liquidus surfaces from a specified system of three elements. This app interpolates between the GLiquid-fitted binary phase diagrams to generate a high-temperature ternary phase diagram without additional ternary correction parameters.

Ternary Phase Diagram Plotter preview
Personal

Flashdeck

A quiz app that creates flashcard decks from user-provided CSV files. Users can review and test their knowledge on any topic by creating custom flashcard decks and using the built-in quiz mode.

Coming Soon

More on the way…

New projects and applets are in progress. Check back soon, or follow me on GitHub to be notified when new work is published.